Home
Admission
Explore

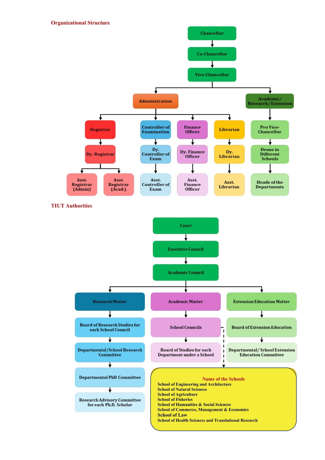
Administration Structure

The Governing Court

  1. The Governing Court of the University shall comprise the following members:
    1. The Chancellor, who serves as the Chairman of the Governing Board.
    2. Two representatives of the sponsoring society nominated by the society.
    3. The Vice-Chancellor of the University.
    4. Two Deans from the Schools of Post-graduate and Undergraduate studies, nominated by the Chancellor. The rotation of Deans shall occur every three years in alphabetical order based on the name of the Schools.
    5. Three academicians nominated respectively by the Visitor, the State Government, and the Chancellor.
    6. Three experts representing disciplines such as finance, law, management, or humanities, nominated by the Chancellor.
    7. Two representatives from the industrial sector nominated by the Chancellor.
    8. The Registrar, who acts as the Secretary of the Governing Board.
  2. The Governing Court serves as the supreme authority of the University, responsible for executing all powers and functions conferred upon the University under this Act.
  3. In addition to the powers and functions granted under section 8 of this Act, the Governing Court possesses the following powers:
    1. Providing general superintendence and direction while overseeing the functioning of the University.
    2. Formulating Statutes, Regulations, and Ordinances, which are then submitted to the State Government for approval.
    3. Borrowing or investing University funds, with decisions made based on recommendations from the Finance Committee.
    4. Creating or abolishing positions for teachers and other University staff.
    5. Reviewing decisions made by other University authorities that are not in accordance with the provisions of this Act, rules, Statutes, Regulations, or Ordinances of the University.
    6. Preparing the University's budget and annual report.
    7. Establishing academic, administrative, and other policies to be followed by the University.
    8. Recommending, in consultation with the State Government, to the Sponsoring society the voluntary winding up of the University if circumstances arise where the University's smooth functioning becomes unfeasible despite all efforts.
    9. Exercising any other powers as specified by the Statutes, Regulations, or Ordinances of the University.
  4. The term of office for members of the Governing Court, including re-nomination or resignation, shall be determined according to the provisions outlined in the Statutes.
  5. The Governing Court shall convene a minimum of three times in a calendar year.
  6. The quorum required for Governing Board meetings is seven members.